首页
产品中心
网络安全产品
工业安全产品
工业通信产品
智能边缘产品
工控机产品
应用案例
网络安全案例
工业安全案例
工业通信案例
智能边缘案例
登录-注册
服务与支持
设计制造服务
售后服务
新闻中心
华电新闻
行业新闻
关于开运电竞
公司简介
荣誉资质
职业发展
发展历程
华电新闻
行业新闻
新闻中心
您当前位置:
首页
新闻中心
行业新闻
行业新闻
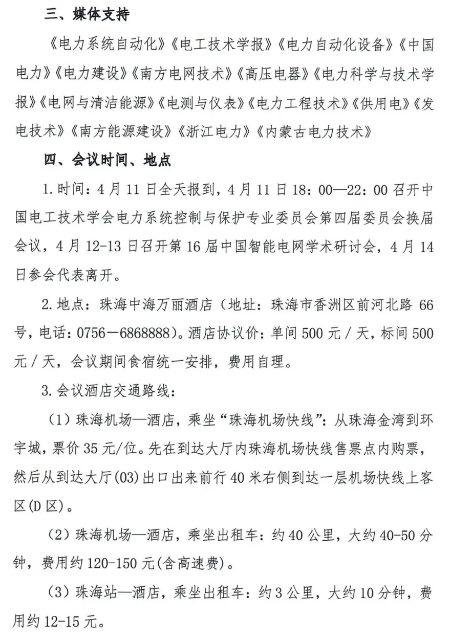
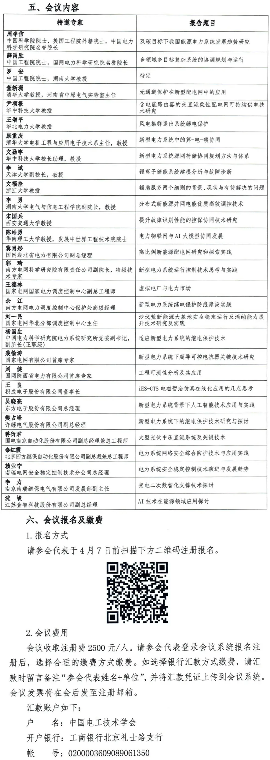
第16届中国智能电网学术研讨会会议通知
2025-02-17